이날 '박근혜 캠프'는 '국민행복캠프' 타이틀을 걸고 공식 출범했다. 인선 배경으로 이 공동대변인은 "비대위원장시절부터 함께한 일부 비대위원과 공심위원 등 새로운 외부 인사들을 중용, 새누리당을 통해 약속했던 변화와 책임을 경선캠프 활동에 반영"했다고 설명했다.
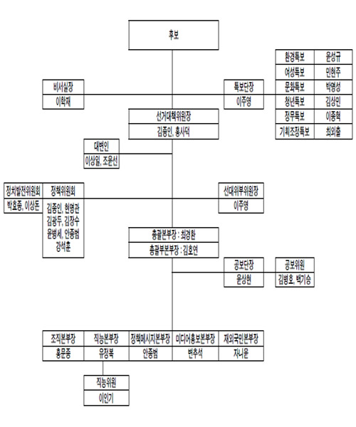
박근혜 캠프 구성 중 가장 눈에 띠는 부분은 홍보, 공보 역량을 강화했다는 점이다. 이는 막후에서 홍보 및 공보 역할을 총괄했던 최경환 의원을 캠프 총괄본부장에 임명한 것에서도 알 수 있는 부분이다. 재벌가 출신 인물로 한화그룹 김승연 회장의 동생이며 빙그레 회장 출신인 김호연 전 새누리당 의원이 부본부장을 맡았다. 국민행복캠프 공동위원장은 김종인 전 새누리당 비대위원과 홍사덕 전 의원이 맡는다.
'조직통'으로 유명한 홍문종 의원이 조직본부장을 맡았고, 유정복 의원이 직능본부장을 맡았다. 2002년 한일월드컵 공식 포스터를 제작한 변추석 국민대 디자인대학원장이 미디어홍보본부장을 맡아 주목을 끌고 있다. 정책메시지본부장은 박근혜 의원의 경제 선생 중 한 명인 안종범 의원이 맡았고, 재외국민본부장은 방송인 출신 자니 윤 씨가 맡았다. 윤상현 의원이 공보단장을, 이학재 의원이 비서실장을 맡는다.
특보단도 관심을 끈다. 영남대 최외출 대외협력부총장이 기획조정특보에 내정된 부분은 눈길을 끈다. 박정희 전 대통령이 대구대와 청구대를 강제 통합해 만든 영남대는 박 전 대통령 서거 이후 박근혜 의원이 이사장을 지냈다가 불명예스럽게 물러났던 곳이다.
4.11총선 당시 '문재인 저격수'를 자임했던 부산 출신 이종혁 전 의원은 정무특보에 내정됐다. 그 외에 윤성규 전 국립환경과학원 원장이 환경 특보를, 민현주 의원이 여성특보, 김상민 의원이 청년 특보, 박명성 신시컴퍼니 대표가 문화특보를 맡았다.
| ▲ 박근혜 캠프 조직도 |



전체댓글 0